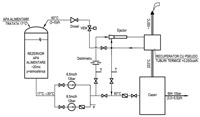
Schema tehnica pentru recuperarea caldurii gazelor arse la cazanele industriale
Recuperatoarele de caldura suplimentare amplasate pe traseul GA preincalzesc apa de alimentare / adaos sau contribuie la incalzirea spatiala a intreprinderii, la procese de uscare sau
livreaza caldura unui proces tehnologic din fabrica.
Recuperatoarele dezvoltate de
TURBOEXPERT SRL
Bucuresti au ca element component definitoriu o solutie constructiva proprie numita "Pseudo Tuburi Termice" si sunt tehnic si ca pret foarte convenabile acestor utilizari, dar simpla lor intercalare in circuitul GA nu rezolva complet problema recuperarii, fara o solutie energetica integratoare, adecvata particularitatilor functionarii cazanelor industriale.
Avantajele schemei si ale ruperatorului cu pseudo tuburi termice sunt:
a) Recuperarea unei cantitati de caldura care se traduce intr-o crestere a debitului
de abur disponibil sau o reducere a cosumului de combustibil cu pana la 8%.
b) Adaptarea la conditiile reale de functionare ale cazanului, caracterizate printr-o variatie continua si ampla a arametrilor sai.




Schema tehnica initiala


Schema tehnica finala






























SC TURBOEXPERT SRL este o firma cu profil de Cercetare–Dezvoltare in domeniul instalatiilor si a echipamentelor termoenergetice realizand, pe cateva directii de specializare, servicii si produse avand drept colaboratori si fabrici de profil
.

Studii de solutii/fezabilitate analize energetice si Proiectarea de echipamente
termomecanice:

1. Instalatii de recuperare a caldurii gazelor arse si a recuperatorului propriuzis.
2. Turbine cu abur de mica putere inclusiv pentru cogenerare sau antrenare pompe de proces.
3. Ventilatoare centrifugale, ventilatoare axiale, inclusiv pentru turnuri de racire cu tiraj fortat.
4. Echipamente termomecanice auxiliare, schimbatoare de caldura, ejectoare s.a.
5. Consultanta si asistenta tehnica in domeniu.

Livrarea "la cheie" de instalatii termomecanice pentru Instalatii de Recuperare a
Caldurii din gazele arse, realizand intreg lantul de lucrari necesare:

1. Expertizare - Studiu de solutie/fezabilitate cu generarea solutiei optime economic.
2. Realizare proiect de executie.
3. Executie echipamente si procurare componente de catalog.
4. Montaj, PIF si Test de Performanta.
5. Asistenta tehnica in perioada de garantie si de postgarantie.

O pondere importanta in lucrarile executate o are Recuperarea Resurselor
Energetice Secundare (RES)
ca o modalitate rapida si foarte eficienta economic de a
face reduceri ale consumului de combustibil si de reducere a poluarii.
Recuperarea RES este concentrata, ca si expertiza a SC TURBOEXPERT SRL, pe doua
directii:
a) Recuperarea potentialului aburului sub presiune prin utilizarea lui la
producerea de energie electrica.
Resursele de abur sub presiune se refera in principal la cazanele industriale cu debite
de peste 20t/h la presiuni peste 16bara pentru producerea de energie electrica si de
debite mai mici pentru turbopompe si care au un consumator tehnologic cu presiuni
sensibil mai scazute, 1÷4bara. Adaptarea parametrilor temperatura – presiune la cei
necesari ai pocesului tehnologic se face cu o Statie de Reducere Racire (SRR) care
produce un proces entropic de scadere a exergiei aburului, deci neeconomic.
Amplasarea unei turbine cu abur in paralel cu SRR, care ramane pentru siguranta,
permite obtinerea de lucru mecanic util care poate fi folosit pentru antrenarea unui
generator electric sau o pompa din proces.
b) Recuperarea RES sub forma de caldura reziduala a gazelor arse.
In domeniul recupererii caldurii reziduale ponderea principala este la gazele arse
evacuate in atmosfera la temperaturi ridicate, 150÷400°C cum este cazul cazanelor de
abur, cuptoarelor, motoarelor stationare cu piston.
Oferta Tehnica a firmei SC TURBOEXPERT SRL Bucuresti are in vedere tocmai
recuperarea acestei calduri sensibile a gazelor arse evacuate in atmosfera.
Cel mai adesea este vorba de recuperarea caldurii gazelor arse cu temperatura in
intervalul 180-230°C evacuate de cazanele de abur/apa fierbinte si la temperaturi mult
mai ridicate la cuptoare industriale si motoare stationare cu piston. Functie de cat se
reduce temperatura gazelor arse la un nivel peste sau sub punctul de roua se deosebesc
doua tipuri de recuperatoare: "Economizoare" si cu "Condensatie". Primele
recupereaza 5÷8% din caldura gazelor. Cele din urma, recuperand partial si caldura de
condensatie a vaporilor de apa din gazele arse, pot recupera pana la 15(20)%, dar sunt
evident, ca investitie unitara, mai scumpe, ceea ce este compensat in timp scurt de
economiile mai mari aduse.
Recuperatoarele cu "Condensatie" presupun insa existenta unui consumator al
caldurii recuperate cu nivel initial de temperatura scazut, sub 40°C.
Aceasta caldura, ca si solutia tehnica pe care o utilizam, respectiv schimbatoare cu
Pseudo Tuburi Termice si cand este imperios cazul intrucat sunt sensibil mai scumpe, cu
Tuburi Termice, poate fi folosita la:
- Incalzire apa (apa alimentare / apa adaos cazane), incalzit apa circuit de
incalzire cladiri.
In toate societatile dotate cu cazane industriale/motoare stationare cu piston
- Uscare materie prima, incalzire depozite / cladiri.
In industria sticlei, a produselor sanitare, a materialelor de constructii si a societatilor
care utilizeaza cuptoare industriale.
- Preincalzire aer de ardere In special la societatile cu cazane cu biomasa sau cu diverse cuptoare industriale.
- Preincalzire pacura In industria petroliera si chimica si la Centrale Termice.Se pot si combina aceste utilizari.
Ca regula generala, gasirea unui consumator al caldurii recuperate este de multe
ori o operatie mai dificila decat recuperarea in sine. Consumatorul de caldura trebuie sa
fie sincron cu producerea caldurii recuperate atat ca variatie in timp cat si in intensitate.
Cel mai avantajos este o reciclare a caldurii in interiorul procesului tehnologic de baza,
cum ar fi preincalzirea apei de alimentare a cazanelor cu abur sau preincalzirea aerului
de ardere.
 Eficienta economica a acestor recuperatoare  este ridicata, Recuperarea investitiei se face pentru ansamblul Instalatiile de Recuperare a caldurii in 5-8 luni de functionare la nominal.
In Sudiu de Caz, rezultat in urma unei lucrari executate de SC TURBOEXPERT SRL la o fabrica producatoare de conserve de legume, se exemplifica si expliciteaza in
detaliu problematica unei recuperari de caldura si eficienta ei.

  Oferta Tehnica - Pdf
  Studiu de Caz - Pdf

 
 
©  2009-2012 ITCall
Toate drepturile rezervate